必威betway西汉姆
首页
必威概况
学院简介
领导团队
机构设置
学院机构
党群工作
党委委员
党支部设置
工会工作
师资队伍
高层次人才
专任教师
专职科研人员
人才培养
本科生培养
研究生招生
研究生培养
公共课教学
betway
科研动态
科研平台
科研团队
设备共享
学科建设
国际交流合作
学生工作
学工团队
学工动态
学子风采
就业去向
人才招聘
院友社区
青春回忆
校友“凤回巢”
校友风采
制度文件
必威概况
学院简介
领导团队
机构设置
行政机构
物理系
应用物理系
物理实验中心
大学物理教学与研究中...
学院机构
学术委员会
教学指导委员会
学位评定分委员会
党群工作
党委委员
党支部设置
工会工作
工会委员
师资队伍
高层次人才
各类人才名录
高层次人才简介
专任教师
物理系
应用物理系
物理实验中心
大学物理教学与研究中...
专职科研人员
人才培养
本科生培养
专业介绍
培养方案
教学成果
就业去向
研究生招生
硕士研究生招生
博士研究生招生
导师队伍
研究生培养
专业介绍
培养方案
就业去向
公共课教学
教学团队
教学成果
教学资源
betway
科研动态
科研平台
科研团队
设备共享
学科建设
国际交流合作
学生工作
学工团队
学工动态
学子风采
就业去向
人才招聘
院友社区
青春回忆
校友“凤回巢”
校友风采
制度文件
公示公告
当前位置:
首页
公示公告
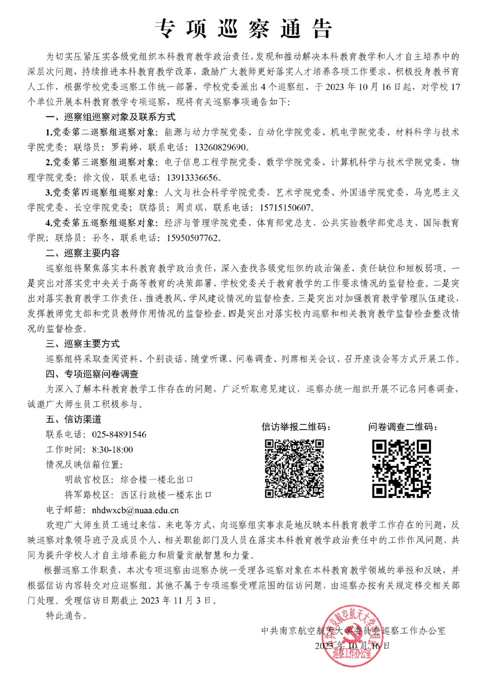
专项巡察通告
来源:必威betway西汉姆
作者:
责任编辑:
审核:
时间:2023-10-16
点击:
374
分享: