
“全国大学生物理实验竞赛”(Chinese Undergraduate Physics Experiment Competition,简称CUPEC)是一项由高等学校国家级实验教学示范中心联席会物理学科组、全国高等学校实验物理教学研究会、教育部高等学校大学物理课程教学指导委员会物理实验专项委员会、中国物理学会物理教学委员会主办的高规格物理学科竞赛,也是全国普通高校大学生竞赛排行榜中唯一的物理类竞赛,具有广泛的影响力,是我校的一级甲等竞赛。
2023年11月23日-27日,第九届全国大学生物理实验竞赛(创新)总决赛在重庆大学落下帷幕,本届大赛共有603所高校,2340支队伍,13000多人次报名参赛。经过预赛选拔,有231所高校、427支队伍参加现场决赛。
在学校教务处的大力支持和必威betway西汉姆的精心组织下,我校派出5支队伍参赛,其中4支队伍成功晋级全国总决赛,获一等奖3项、二等奖1项,另外一支队伍获优秀奖,同时我校成功摘得优秀组织奖。此次成绩在江苏省及工信部七所高校中排名领先,也是我校在该项赛事上取得的最好成绩。
一直以来,必威betway西汉姆始终紧扣习近平总书记关于加强基础学科人才培养的要求,坚持理论与实践相结合、课内与课外相结合、校内校外相结合,不断加强学生基础能力培养,并辐射全校,为培养“具有责任意识、创新精神、国际视野、人文情怀的社会栋梁和工程英才”做出贡献。

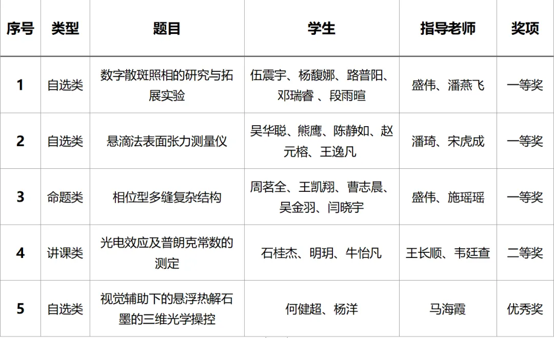
附:获奖名单

Copyright© Betway·必威(西汉姆联|MACAU)官方网站|West Ham United 版权所有
地址:江苏省南京市江宁区将军大道29号 技术支持:梦蕾科技
书记信箱
chenxw@nuaa.edu.cn
院长信箱
ywliu@nuaa.edu.cn